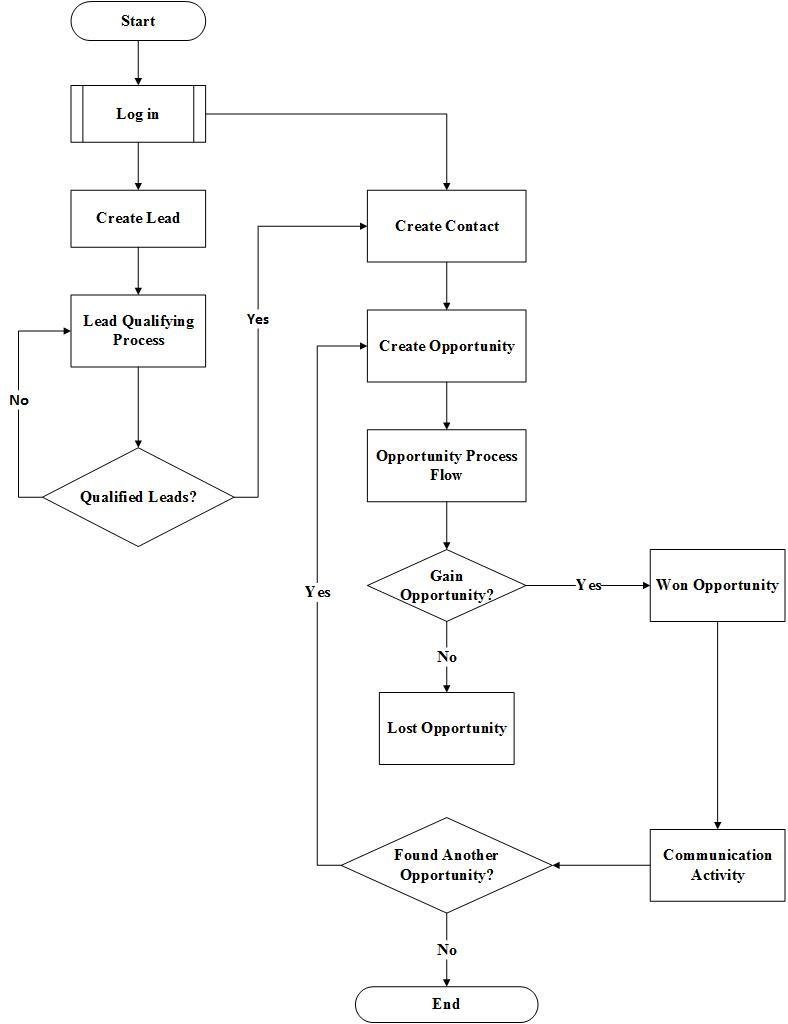
Understanding the Workflow of LUHY
To work comfortably with the software, one must be well versed in its workflow. Thus, to make your work easier in LUHY, we are briefing you on the workflow here.

How Does the Owner/Admin Register?
Admin is the first person taking charge of the entire company's working system to be registered.
The procedure for registering the authority is as follows:
- The login page is seen on the initiation of the organization setup, login credentials can be created by the fields provided there.

2. The individual is permitted to change the settings section as per the organization's needs and customize it.

- After the editing of details and credentials is done, then the setup is ready to be customized as per the requirements.
4. The admin is the main person who has the power to add employees and clients to the team. Thus, their permissions are also editable by the admin.
Features for Owner/Admin
1. Freedom to control and supervise the added members.
2. Timely Report Analysis for work improvement.
3. Addition and Deletion of previously added and new roles in the organization's system.

How Does An Employee Register?
An employee is an individual hired by a company to work for them. The registration of an employee is in the hands of the admin or another role/employee that the admin has chosen to permit for addition and registration or via an invitation link that can be sent to the employee to be registered.
- Once an individual is accepted as an employee in the organization then, there are two ways to register:
- One of them is that the admin or a role created by the admin with permission adds the selected employee to the database.
- Another way is to send the invitation link to the employee to join and add their details to the organization's database.

- After the addition of the employee is done, the working system of LUHY sends the generated credentials to the employee's email via which the individual can log in.
3. Change in credentials like passwords is allowed to individuals through their account settings.
Features for Employee
- Progress tracking for individual tasks and projects.
- All finance tracking related to the organization is compiled in one space.
- Easy management of organization-related affairs.

How Does The Client Register?
A client is a group or an individual who is choosing the organization to get their work done. Thus, when a group or institution or an individual approaches the organization for their work and then agrees to sign a legal agreement accepting the work and the conditions following it then they are registered as a client in LUHY with the organization in the following format:
- The registration for a client in the system can be done by the admin or an employee with permission for registration.
- Admin/Employee can add client details in the database via which log-in credentials for the client are generated and sent to their email for logging in.

3. After the client logs into the system then they can edit their details from the profile settings section. This section allows the addition of individual details and photographs as well.


4. There is also an option for self-registration, wherein client adds their information and logs in after adding the organization details into the organization's system. This can be done when the admin has enabled this feature in the system.


Features for Client
- Quick updates with the projects signed between the two parties.
- Reliable information and conversation platform between the organization and the client.
- Compilation space for all legal and financial documents shared.

Summary
After reading the detailed procedure for setting up your workspace in LUHY. We will just briefly understand to organize it and clear any doubts in case.
To start the setup, begin from the login page which generates the credentials for the admin's login. Login details for further adding of individuals are generated by the head i.e. the admin. The power to register any new member in the company's database is with the admin and sharing this power with someone is also controlled by the same.
Thus, the main authority is within the admin's hands so, if anything is to be edited it can be done only after checking the permissions with the admin.